Previous Page TOC Index Next Page See Page

B

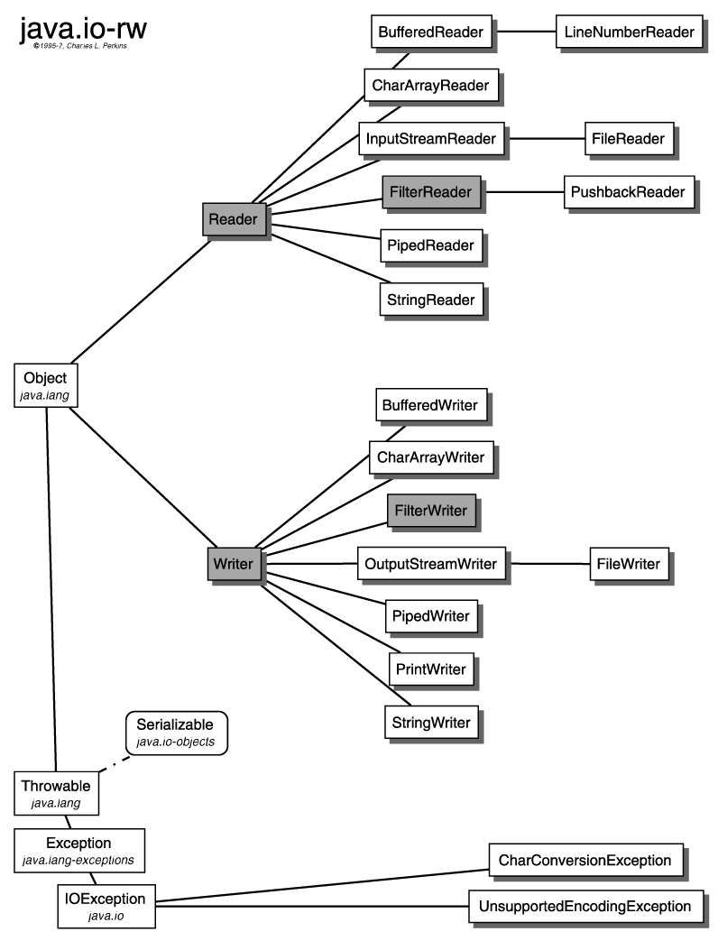
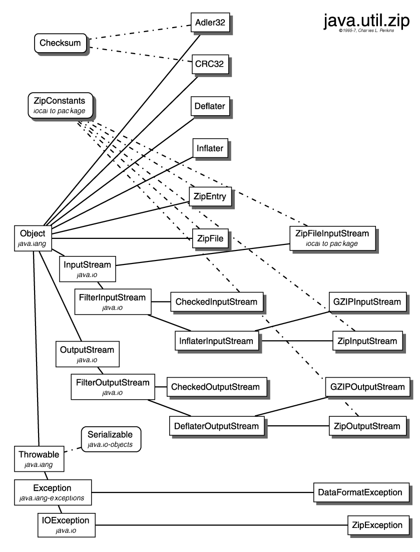
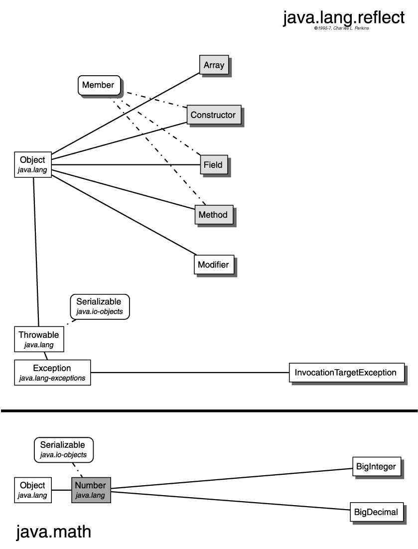
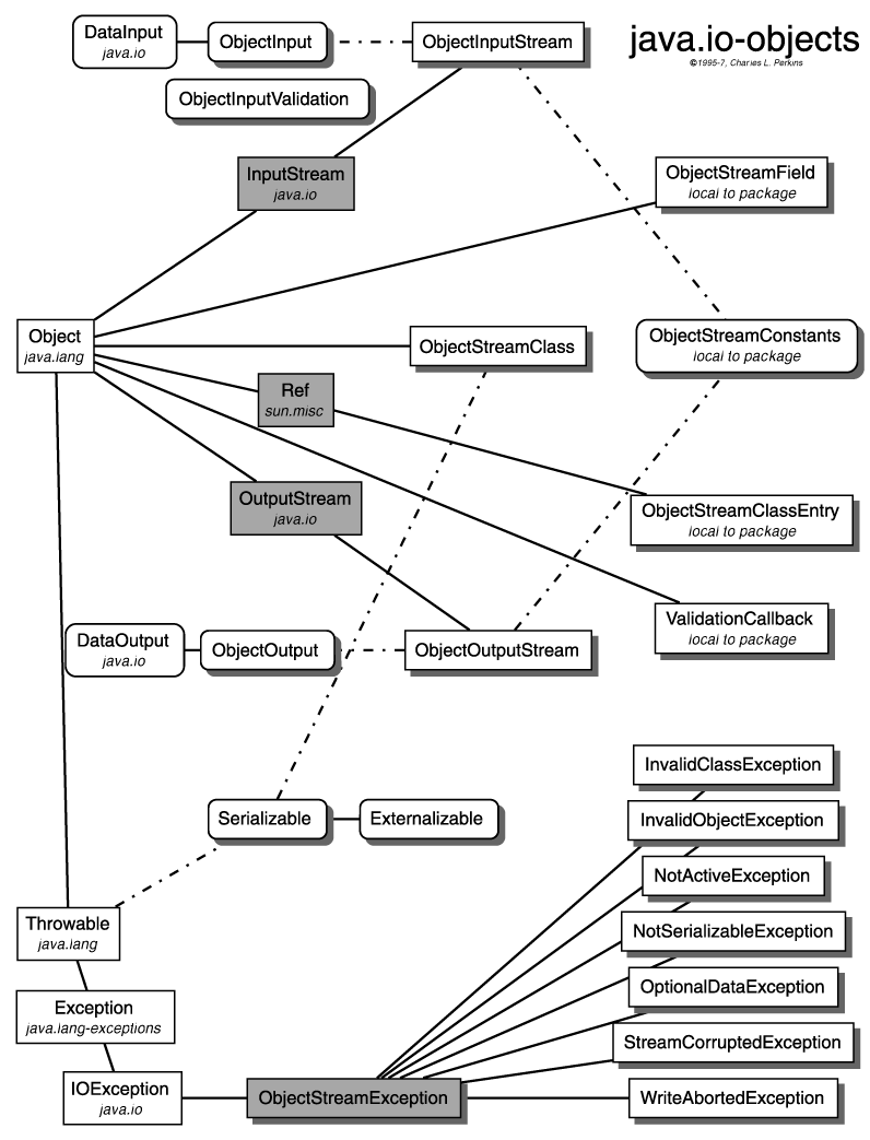
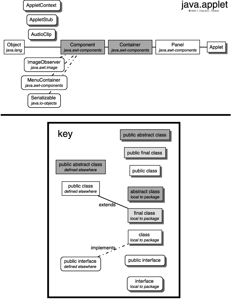
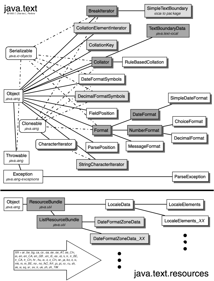
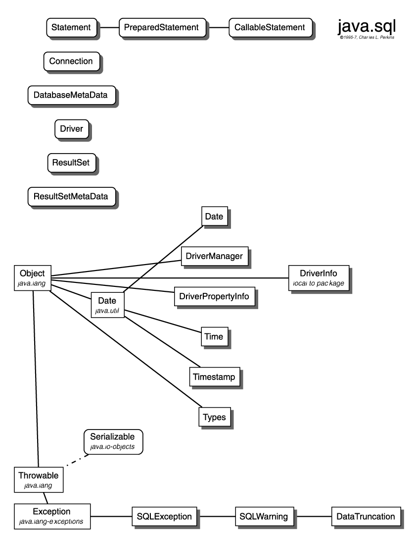
Klassenhierarchie-Diagramme

siehe Abbildung

siehe Abbildung

siehe Abbildung

siehe Abbildung

siehe Abbildung

siehe Abbildung

siehe Abbildung

siehe Abbildung

siehe Abbildung

siehe Abbildung

siehe Abbildung

siehe Abbildung

siehe Abbildung

siehe Abbildung

siehe Abbildung

siehe Abbildung

siehe Abbildung

siehe Abbildung

siehe Abbildung

siehe Abbildung

siehe Abbildung

siehe Abbildung

siehe Abbildung

siehe Abbildung

siehe Abbildung


(c) 1997 SAMS
Ein Imprint des Markt&Technik Buch- und Software- Verlag GmbH
Elektronische Fassung des Titels: Java in 21 Tagen, ISBN: 3-8272-2009-2

Previous Page Page Top TOC Index Next Page See Page